Feature #428
Retransmit Messages
Beginn:
23.10.2023
Abgabedatum:
% erledigt:
0%
Geschätzter Aufwand:
CS Zielversion:
Beschreibung
- In starting phase there is an auto-tune which requires traffic
- There are at least some CRC errors

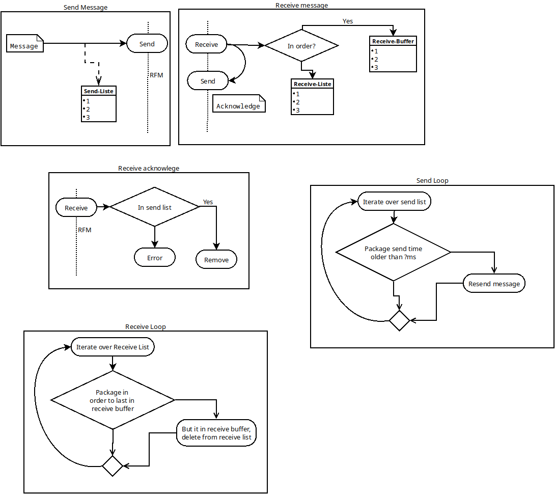
Send package¶
- find free slot
- store essage there
- Send it via RFM69
Receive package¶
- If type is "Acknowledge"
- find corresponding message
- mark slot as free
- If regular message
- fill it in the receive buffer
- directly send acknowledge via RFM69
Loop¶
- iterate Slots
- If message is older than ??ms, perform an resend
Open points¶
- Acknowledge gets lost; retransmit started
- last-id for every net. Drop message if it matches
- RFM-Class receives messages in ISR as fast as possible. Sending acknowledge is done in the loop.
- Order should be preserved.
- Makes things super slow
Dateien
Historie
Von Maximilian Seesslen vor etwa 2 Jahren aktualisiert
- Datei canbridge.dia canbridge.dia wurde hinzugefügt
- Datei canbridge.png canbridge.png wurde hinzugefügt